站群导航
安徽省亳州市第十八中学
初高中
智慧校园
办公OA
|
学生报名
|
校长信箱
bz18z@163.com
首页大图-01
首页大图-02
首页大图-03
1
2
3
首页
学校概况
学校简介
领导班子
校徽校训
校歌展演
校园动态
通知公告
党建动态
五育并举
教学教研
服务保障
信息公开
您的位置:
首页
>
校园动态
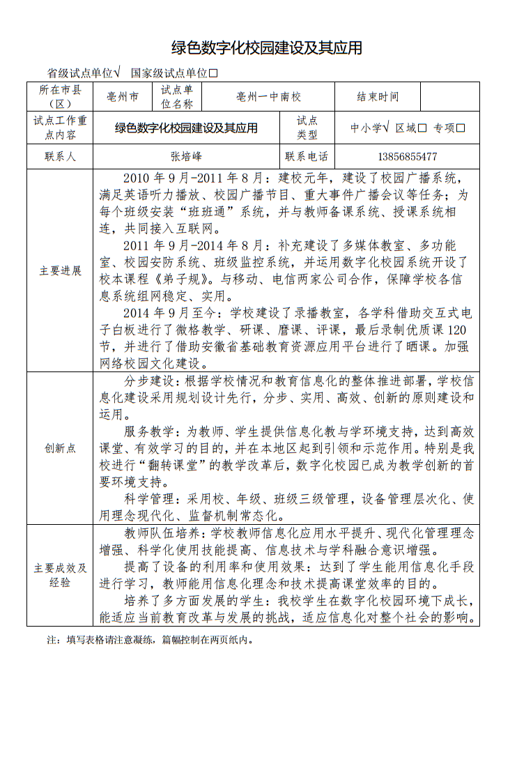
绿色数字化校园建设及其应用
编辑:原创
发布时间:2016-09-16 17:04
浏览次数:4090次
分享到: